-
教科文卫当前位置:中国报道新闻网魅力甘肃 > 教科文卫 >
-
盘点平凉市博物馆2020年业务建设亮点工作
发布时间:2021-01-08 16:59:00来源:平凉市文体广电和旅游局 编辑:张静
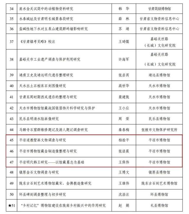
2020年为甘肃省文物保护科学和技术研究课题申报年份,业务人员在扎实准备、充分做好前期调研的基础上,积极申报6个选题,其中《平凉道教壁画文物调查与研究》《平凉市博物馆藏金铜造像与研究》《平凉明代韩王研究——以馆藏墓志为基础》3个课题成功通过评审立项,课题立项数位居全省市级馆前列,开创了我馆课题申报工作新的里程碑。
省文物局批复立项的通知
甘肃省文物保护科学和技术研究课题立项名单
二、四项文保项目顺利结项
经过3年实施,馆藏铜器、铁质文物保护修复项目,预防性保护项目,馆藏精品文物数字化保护项目,4个国家重点文物保护项目于2020年初全面完成,共保护修复文物428件(套),数字化保护文物500件(套),7月份全部顺利通过省文物局结项验收。可移动文物保护项目的成功实施,引入了先进的预防性保护理念,配置了完善的文物储藏及展示设施,切实改善了馆藏文物保存环境,有效遏制了文物病害,维护了文物安全,延长了文物的寿命。同时,也实现了馆藏可移动文物的科学管护和信息资源的活化利用,为更好地让馆藏文物“活”起来创造了先决条件。
可移动文物保护项目结项验收会议
验收专家查看文物保护修复效果
预防性保护项目文物存储柜验收
传统手工无酸纸文物囊匣
书画专用无酸纸袋
三、市区两馆合并圆满完成
市博物馆新馆投用后,市委、市政府决定“整合原平凉市博物馆、崆峒区博物馆资源,重新组建设立平凉市博物馆”。2020年开始实质性操作,圆满完成了崆峒区博物馆藏文物包装搬运工作,共安全搬运文物藏品221箱,传统数量1786件(套)、实际数量3213件。整合后的市博物馆,共有各级各类文物藏品传统数量6377件(套)、实际数量14458件,其中国家珍贵文物1295件,进一步充实和丰富了馆藏文物的数量和种类,填补了馆藏文物体系缺环,提升了市博物馆整体实力。
文物搬运工作启动会议
文物包装
文物搬运
文物装车
文物拆包入柜
四、“平博讲堂”精彩开讲
立足新馆平台优势,着力打造以“传播历史文化,弘扬中华文明”为宗旨的“平博讲堂”。2019年至2020年,先后邀请故宫博物院原院长、故宫博物院故宫学院院长、中国文物学会会长单霁翔、 敦煌研究院院长赵声良,甘肃省博物馆馆长、研究员贾建威,兰州大学历史文化学院敦煌学研究所教授、博士生导师刘永明教授做客“平博讲堂”,分别作了题为“让文化遗产活起来”“莫高窟人与莫高精神”“东西文化交流的桥梁—丝绸之路的形成”“道源圣地与道源文化”的专题讲座,进一步拓宽了文博人员的知识层面,丰富了文化积淀,同时也满足了文物收藏及爱好者对文博知识的渴求。
“东西文化交流的桥梁——从甘肃出土文物看丝绸之路的形成”专题讲座
“道源圣地与道源文化”专题讲座
五、书法论坛成功举办
为进一步弘扬中华传统文化,感悟汉字深厚底蕴,9月底,与平凉市书法家协会、三原县博物馆、三原县于右任纪念馆联合举办了“于右任书法艺术论坛”,邀请于右任先生故里三原县县委领导及当地有关文化名人、平凉文学艺术届代表参加,解读于右任先生的艺术成就、书法风格以及与平凉的不解情缘,为广大书法研究及爱好者搭建了良好的交流平台。
于右任书法艺术论坛
六、学术研究成果丰硕
近年来,市博物馆秉持“藏品立馆、人才强馆、学术兴馆、社教活馆”的办馆理念,狠抓人才队伍建设,大兴学术研究之风,学术研究氛围日益浓厚,业务工作水平显著提升。2020年馆内业务人员在文物活化利用、博物馆发展、藏品展示等方面做了较为深入的研究和探索,全年在省级以上刊物发表各类文章7篇,为研究平凉历史文化提供了详实可证的文字资料。
在《中国文物报》发表的文章
业务人员发表的文章
在《甘肃经济日报》发表的
责任编辑:紫娴


