-
文化艺术当前位置:中国报道新闻网魅力甘肃 > 文化艺术 >
-
四重豪礼钜惠:甘肃旅游与全国农民兄弟同庆首届中国丰收节
发布时间:2018-11-01 08:58:56来源:微游甘肃 编辑:白彩玲
2018年10月31日,由甘肃省文化和旅游厅主办的“丰收了·游甘肃”甘肃冬春季旅游活动新闻发布会在北京人民日报社多媒体大厦举行。甘肃省委宣传部副部长、文化和旅游厅党组书记、厅长、文化博览局局长陈卫中发布“丰收了·游甘肃”活动内容和优惠措施,并于当天启动“丰收了·游甘肃”活动。
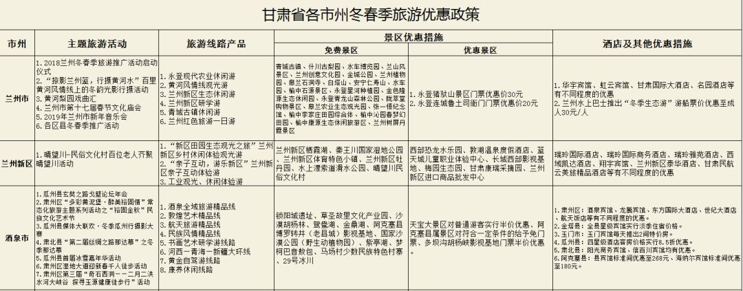
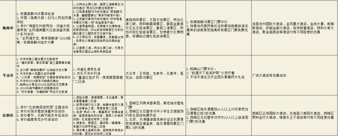
本次“丰收了·游甘肃”甘肃冬春季旅游活动从2018年10月31日启动、2019年3月31日结束,共计5个月时间。活动期间,甘肃将推出四大系列旅游套餐,诚邀亿万农民兄弟和广大海内外游客走进交响丝路、畅游如意甘肃。一是全省主要旅游景区和旅游企业开展免费门票、半价或大幅打折优惠措施。全省3A级以上收费景区冬春季实行免门票等优惠政策,世界文化遗产敦煌莫高窟及鸣沙山·月牙泉、平凉崆峒山2家5A级景区门票半价优惠,30多家4A级以上收费景区承诺实行免门票或半价以下优惠政策。目前,全省共有宕昌官鹅沟、张掖平山湖大峡谷、景泰黄河石林、天水伏羲庙等200家旅游景区推出免门票、半价或打折优惠政策,共有400多家旅游企业、星级宾馆酒店推出大幅度打折促销优惠措施,最低折扣降至2折。张掖冰沟丹霞、庆阳印象义渠·莲花池等6家旅游景区对北京、上海、天津、重庆和广东、海南、陕西7个省市游客实行冬春季免门票政策。二是组织开展“全国农民游甘肃钜惠季”活动。面向全国招募、邀请200名农民劳模、优秀农民、农业科技工作者代表免费游甘肃”;在腾讯网、“一部手机游甘肃”网络平台开展“丰收了·冬春游甘肃——200万现金抢红包”活动;在今日头条、微游甘肃网络平台开展“全国农民游甘肃”抖音大赛。三是加大冬春季“引客入甘”补贴力度。全面落实《关于鼓励旅行社“引客入甘”旅游的补贴办法》,鼓励旅行社积极开展淡季游甘肃的旅游业务,对在每年11月1日至次年3月31日期间从境内外来甘肃旅游的,补助标准继续上调40%,坚持省市叠加补贴,全省14市州均出台了冬春季旅游奖励补贴办法,对冬春季淡季旅游直航包机、旅游专列和年度组团可叠加补贴。四是各市州根据市场需求策划推出人无我有、人有我特的优惠措施。除全省性优惠活动外,甘肃各市州积极策划推出一大批主题优惠活动。兰州市大做黄河旅游文章,开展冬春游黄河、观候鸟、赏民俗系列优惠活动;张掖市在国内知名旅游电商平台策划开展“一元游张掖”冬春季旅游线上促销活动;敦煌市出台冬春旅游“两免、六惠、四奖补”优惠政策,支持《丝路花雨》《又见敦煌》等旅游演艺节目冬春季正常演出;平凉市组织崆峒山大景区推出“川渝峒行·共享清凉”、“感恩津门·崆峒有礼”让利活动。通过以上举措,形成全省开怀迎客,欢迎亿万农民和广大海内外游客冬春季节畅游如意甘肃的“绿色通道”,构成引客入甘的“政策凹地”,奏响惠及千家万户的“最强福音”。
今冬明春,甘肃省文化和旅游厅还将赴上海、广州、西安等国内客源市场和美国、巴西、加拿大、西班牙、泰国、柬埔寨等国家和香港地区开展冬春旅游宣传推广活动,推介精品旅游资源和冬春季旅游产品,举办南向通道旅游推广联盟联席会议和华鼎旅游·国际论坛,开展2018年冬季“华鼎号”环西部豪华国际专列体验活动,邀请东南亚国家游客体验“环西部豪华国际专列”,在旅途中特聘专家学者讲解丝绸之路,让境外体验如意甘肃的冬春旅游之美。
责任编辑:紫娴


