-
最新动态当前位置:中国报道新闻网魅力甘肃 > 最新动态 >
-
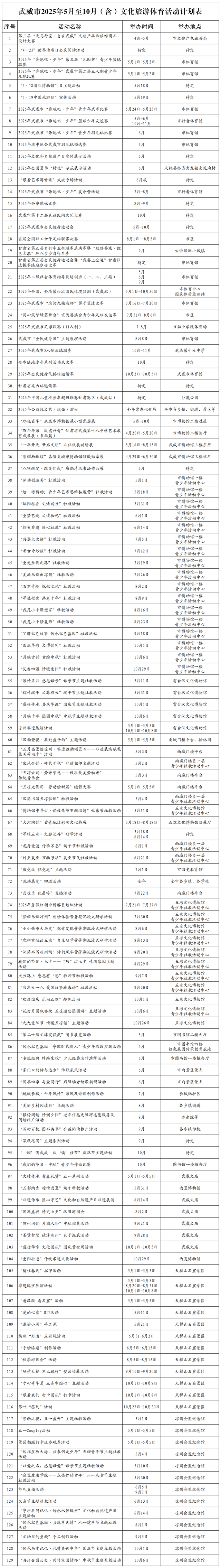
300余场文体旅游活动!5月至10月的武威,太精彩了……
发布时间:2025-04-18 08:32:33来源:甘肃省文化和旅游厅 编辑:李娜
为不断满足人民群众对文化生活的新需求、新期待,不断提升人民群众的文化获得感、幸福感,武威文旅立足本土旅游资源优势,精心准备,在2025年5月至10月推出了320余项文体旅游活动,诚邀您来武威看山水、赏非遗、品文化、享书香,感受天马故乡的自然与人文之美。
武威市


凉州区


民勤县


古浪县


天祝县




